您好,欢迎进入北京红景天技术开发有限公司官网!
加入收藏
联系我们
咨询热线:
010-82290913
网站首页
走进圣莲
企业简介
科研实力
发展历程
公司资质
企业文化
产品中心
养生保健系列
美容护肤系列
洗护臻品系列
医学典籍专著
新闻资讯
最新公告
公司资讯
行业动态
媒体聚焦
精彩视频
圣莲事业
健康之家
产品展示
下载中心
视频资料
图库资料
表格资料
检测报告
联系我们
最新公告
最新公告
公司资讯
行业动态
媒体聚焦
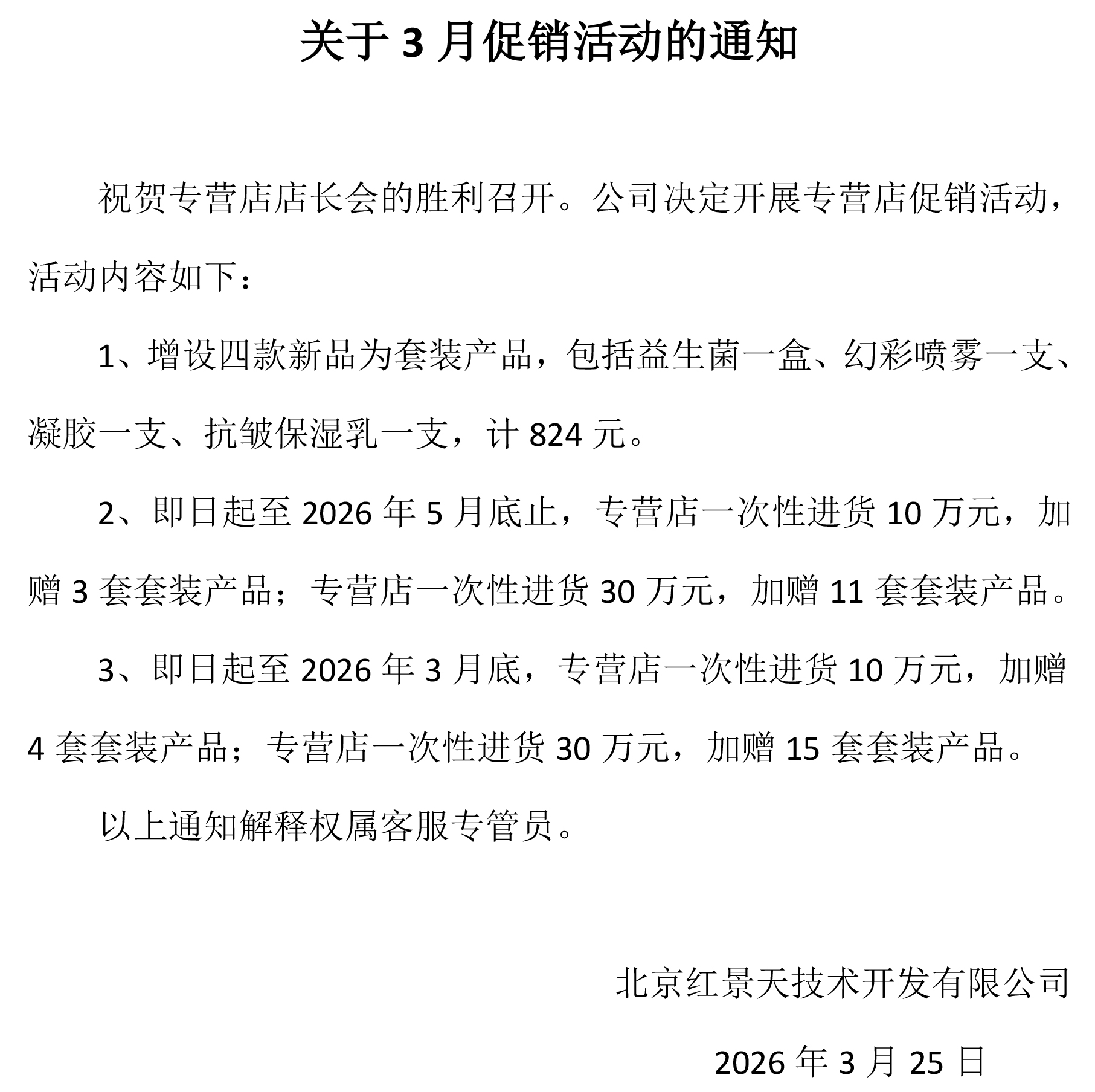
关于3月促销活动的通知
发布时间:2026-03-27
人气:
分享到:
上一篇:关于3月至6月报单活动的通知以及关于3月专营店进货活动的通知
下一篇:关于增加赠品套装的通知
Copyright © 2002-2020 北京红景天技术开发有限公司 版权所有 备案号:
京ICP备05003737号-1
京公网安备 11011402011333号
010-82290913
微信号:WX8888888
微信二维码